120v

一张表告诉你,这些药服用后不能晒太阳

文章作者:连锁药店网
2023-01-04

适当晒太阳可以增强人体抵抗力、预防身心疾病,但如果正在服用以下表格中的药物,那可能需要避开阳光了。

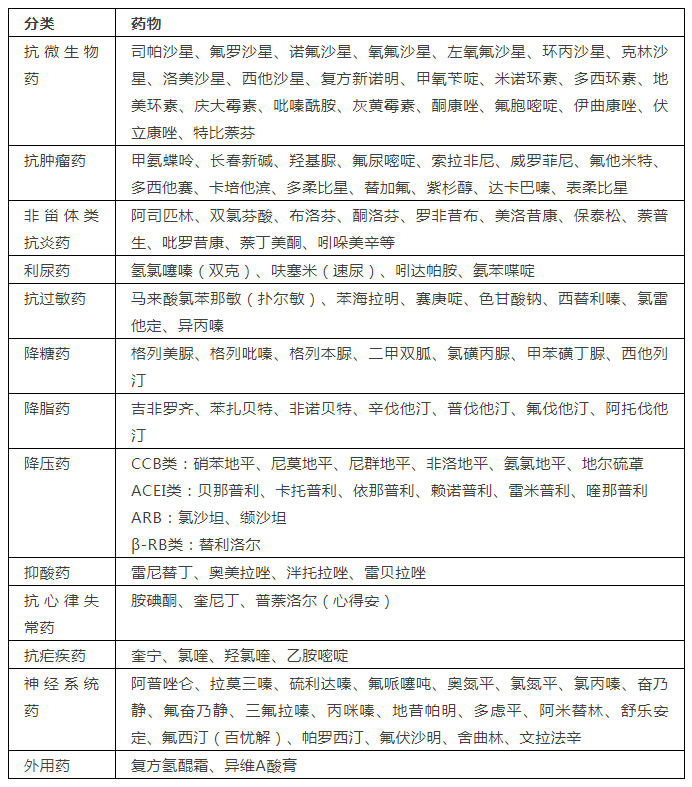
易诱导光敏反应的常用药一览表 

吃这些药后晒太阳的危害

药物的光敏反应是指在服用或局部使用某些药物后,暴露于日光(主要为紫外线UVAUVB)所产生的不良反应。根据发生机制可分为光毒性反应(主要发生于系统用药)和光变态性反应(局部、系统用药所诱发)。

光毒性反应:临床表现类似日光性皮炎,为水肿性红斑,严重者出现水疱,自觉有灼热感和刺痛感。

光变态性反应:临床表现为湿疹样观,可见红斑、丘疹、水疱或渗出,一般不留色素沉着,慢性损害可使皮肤肥厚或苔藓化,部分可能发展成慢性、持久性光敏感性反应。

三、吃这些食物也要远离阳光

还有人会因为食用某些光感性的植物,在日晒后有明显的急性光毒性反应。

常见的光感性食物有泥螺、紫云英、雪菜、莴苣、茴香、苋菜、荠菜、芹菜、萝卜叶、菠菜、荞麦、香菜、红花草、油菜、芥菜等。

如果有可能接受比较强烈的日光照射时,请尽量避免进食此类蔬菜。

0
登录后参与讨论

色情 谣言 网络钓鱼/广告 政治 侵权 人身攻击

补充说明:

×