让市场不安已久的4+7带量采购招标中标结果出炉后,中选品种以惊人的幅度下调了价格,最高降幅高达98%,效果显著——国家组织开展药品集中采购试点,目的就是要以此降低药价,减少企业交易成本,引导医院规范用药,重点则在于控制医保控费,总之这是一个从出发点上百分百利国利民的好政策。但随着政策的逐渐落地,相应的副作用也开始显现,鼓噪声中,未雨绸缪也好,亡羊补牢也罢,最终不要让思想的龙种因为制度设计上的缺陷而一次次地收获现实的跳蚤。
一、中标品种出现断供?
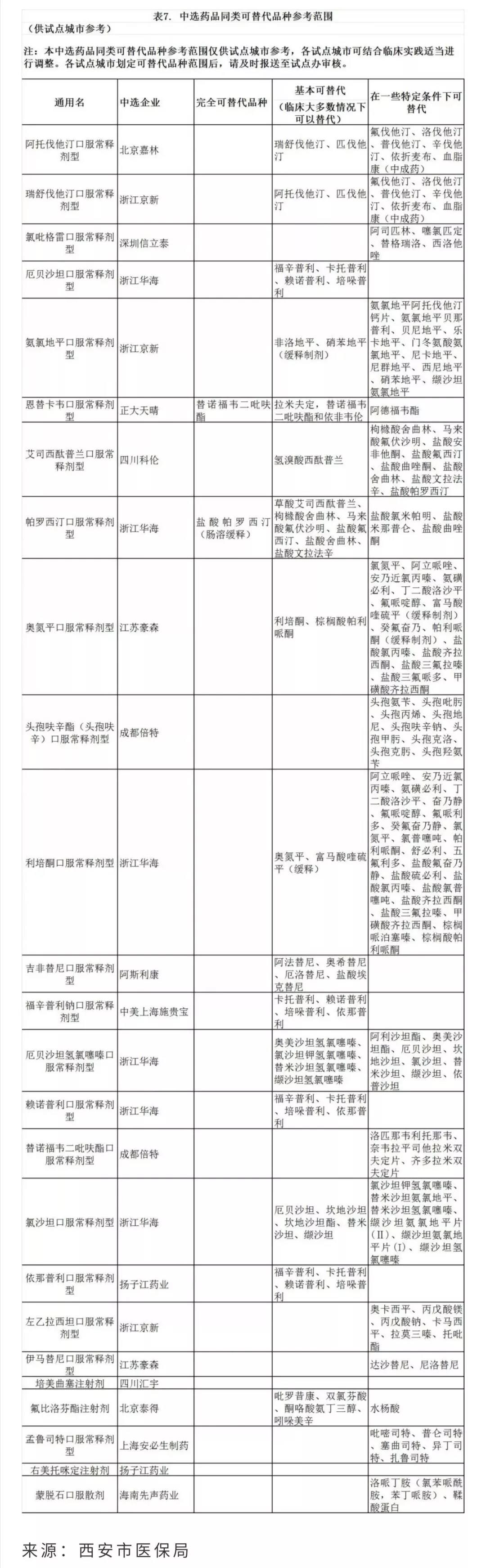
4月1日,陕西省药械集中采购网发布《西安市落实国家组织药品集中采购和使用试点工作领导小组办公室关于落实国家4+7试点工作监测任务的紧急通知》(以下简称“通知”)发布了4+7相关配套通知,并转发国家医保局发布的可替代品种。值得注意的是在25个中选产品中有23个均有完全可替代、基本可替代、在一些特定条件下可替代的品种。
中选药品同类可替代品种参考范围
随着4+7的付诸实践,以单纯的价格降低的方式将大量原研药排斥在了招标采购体系之外,患者和医生的用药选择空间都将缩小,进而出现供需之间的矛盾;同时,带量采购致使药价虚低,中标企业受到成本的压力,即使在没有竞争对手的情况下,也会自然退出,这就必然会导致中标产品的脱标、断供和短缺现象。面对中标品种价格大幅度降低带来的可预见的供应问题,相关部门已经开始防微杜渐采取补救措施,以详细的药品替换方案来最大限度地降低因为中标品种断供而给患者和医院带来的负面影响,这也给在一些特定条件下可替代的药品提供了更多的竞争机会。
二、“便宜药”带来的怀疑和担忧
此外,上文《通知》指出,针对药品的使用情况,西安地区所有公立医疗机构需要统计在中标药品结果公布后,将原研药换成中选药的患者人数以及二次换药人数(原研药换回中选药品后,再换回原研药)。通过这两个指标可以进一步体现中选药品的替代情况,以及中选药品是否在患者端遇到阻碍。
预料中的担忧已经显现:因为中标药品价格跌幅过大,让某些历来对万事万物都抱有“怀疑精神”的患者产生了“物之反常者为妖”,甚至是“便宜没好货”的想法。以市场价格降幅最大的抗乙肝病毒的恩替卡韦为例,在上海某医院中,过去中常见的有进口博路定和国产天丁,价格都非常昂贵,患者一个月用量的费用分别为700多元和500多元。而如今这两种药均被一种名为恩替卡韦分散片的品种所代替,一个月的费用变成了17.36元,只相当于过去一天的价格——药价降低了,患者反而“不开心”了,因为他们怀疑这是假药。
正所谓“按下葫芦浮起瓢”,即便是在医生的劝说下,勉强接受了“便宜药”的患者也会担心因为换药而引起的病情复发等问题,进而增加了二次换药的次数和频率。但是由于受到厂家和医院的主动“断货”而产生的原研药供应短缺的影响,过去价格昂贵的原研药反而变得洛阳纸贵,由此可见低价中标药鲜有问津和高价原研药断货脱销的反常现象也并非不会发生。
4+7希望以一种快刀斩乱麻的方式来压缩整个药品占医药服务的支出占比,但由于制度设计上的缺失加之过于“激烈”的实施手段,使得出现了“中标品种脱标短缺、原研药凛冬将至和患者对中选药品存疑”等问题。然而,任何一项改革政策从诞生的那天起都要伴随着成长的阵痛而逐渐走向成熟。产生问题,就要解决问题,从欠缺到完善,从野蛮到文明,理想的医药市场秩序从来都不是等来的,而是被制造出来的,这是颠扑不破的真理。让我们带着足够的耐心和信心去给予带量采购更多的期待,至于尘埃落定之时结果如何,就只有交给时间来检验了,期待在这场“寒冬”过后迎来的是春和景明的新气象。(中国药店)
News
相关文章
2023-09-07
2021-10-07
2021-10-13
2021-10-12
2021-10-09
2021-10-09
2021-10-08
2021-10-08
2021-10-07
2021-10-07
Next
下一篇