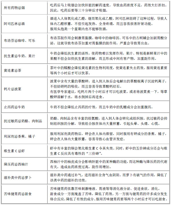
有不少患者吃药之后,“口无遮拦”,不管什么食物、饮品照食不误,殊不知药效被一些食物所降低。药物是否有效与进食某些食物有关,有些食物会影响药物吸收和疗效。因此,为了确保药物切实发挥作用,店员应叮嘱顾客在服用一些药物时,管好自己的嘴巴,不该吃、不该喝的东西不要实用。
当然,这只是服药后禁忌食物中的常见部分,店员自己还是要多加学习,积累专业知识,为患者提供更加合理的用药指导。
News
相关文章
2023-09-07
2021-10-07
2021-10-08
2021-10-14
2021-10-15
2021-10-19
2021-10-20
2021-10-22
2021-10-22
2021-10-22
Next
下一篇